An unlikely answer has been found for who should lead the process of running Gaza after Israel’s genocidal war: Tony Blair.
It was revealed last week that the former British prime minister – a controversial figure in the Middle East, to say the least – was being considered to lead a transitional authority in the enclave.
Haaretz has now published a leaked draft plan of what Gaza would look like under Blair’s initiative.
The plan reveals a hierarchy in which an international board of billionaires and businesspeople sit at the top, while highly vetted “neutral” Palestinian administrators are at the bottom.
It sets out a three-year plan, budgeted at $90m in the first year, $134m in the second and $164m in the third (these are solely management expenses, and don’t include reconstruction or aid).
The administration would work closely with Israel, Egypt and the US, and, according to Israeli sources cited by Haaretz, has the backing of the White House.
Middle East Eye breaks down key highlights from the 21-page leaked document.
Board of billionaires
Gaza International Transitional Authority, or Gita, is the name given to the new institution that will administer the Palestinian enclave.
According to the draft, Gita will be run by an international board which has “supreme political and legal authority for Gaza during the transitional period”.
The board will be in charge of all appointments and supervise every component of the authority.
It will be made up of between seven and 10 members, including a chair.
The board will include a senior UN official, with Sigrid Kaag, the UN’s special coordinator for the Middle East peace process, cited as an example.
It would also include “leading international figures with executive and financial expertise”.
Three names are cited as potential candidates: Marc Rowan, a billionaire who owns one of America’s largest private equity firms, Naguib Sawiris, an Egyptian billionaire in the telecommunications and technology sector; and Aryeh Lightstone, chief executive of the Abraham Accords Peace Institute.
Lightstone was a senior adviser to David Friedman, a staunch defender of Israel’s illegal settlement movement, when he was US ambassador to Israel between 2017 and 2021 under Donald Trump’s first administration.
According to Haaretz, he was also deeply involved in the creation of the highly controversial Gaza Humanitarian Foundation.
Not every single board member will be a billionaire or have links to Israel or America.
There will be “at least one qualified Palestinian representative”, potentially coming from the “business or security sector”. It wasn’t made clear what “qualified” means.
And finally, the document said that the board would have “a strong representation of Muslim members to ensure regional legitimacy and cultural credibility”.
These Muslim figures would ideally have the political support of their countries, but also “long standing business credibility”.
Members of the board would be “nominated by contributing states and confirmed through a process coordinated by the UN”.
The board would report to the UN Security Council, which would ultimately grant it authority to carry out its functions.
The Security Council currently includes non-permanent members that have been highly critical of Israel’s genocide in Gaza, such as Algeria, Pakistan and Slovenia, in addition to permanent members Russia and China.
It would be interesting to see if these countries would approve a transitional government in Gaza run mostly by non-Palestinian billionaires and business figures.
The chairman (probably Blair)
Various media outlets have reported that Blair is being touted to be the chair of the transitional authority, though his name is not mentioned in the draft.
Public-private partnerships to run government projects, one of Blair’s hallmark policies as prime minister of the UK, are mentioned in the document.
According to the draft plan, the chairman will serve as the “senior political executive, principal spokesperson, and strategic coordinator for the entire transitional authority”.
They would be appointed through “international consensus” and endorsement by the UN Security Council. There is no mention of Palestinian consensus in choosing them.
If Blair is indeed the proposed chairman, he may have his work cut out for him in gaining “international consensus” for his appointment.
His handling of the Iraq war as the premier of the UK, as well as his dealings with a string of autocrats, has left him deeply unpopular across the globe.
The chair will represent Gita “in all diplomatic, donor and intergovernmental forums”. They will also lead “strategic security diplomacy” with other actors, “including Israel, Egypt and the United States.
The document notes that initially, Gita’s senior officials won’t be in Gaza.
In the first year, they’ll be based in “coordination cells” such as El-Arish in Egypt’s Sinai and “remote policy hubs” such as Cairo and Amman.
There would be partial deployment into Gaza by the second year, before “full operationalisation” into the enclave in the third year.
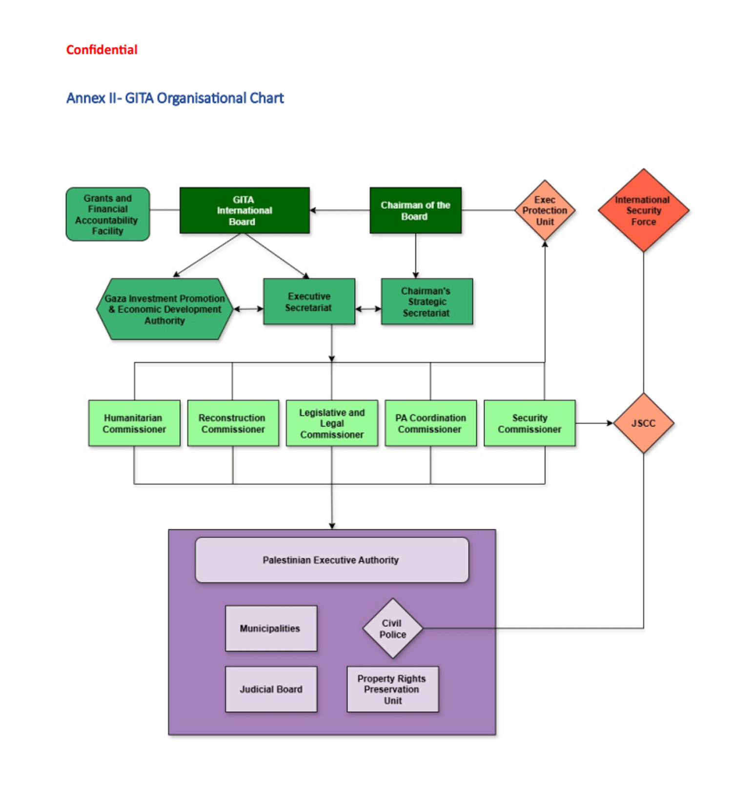
Hierarchical structure
An organisational chart at the end of the document lays out the hierarchical structure of Gita, with the board and chairman at the top.
A security body, the “International Security Force”, is on the same row as the board and chairman and appears to be outside of the hierarchy.
This body will man crossings into Gaza, naval approaches and “perimeter zones” in coordination with Israel and Egypt.

It will also run “targeted operations to prevent the resurgence of armed groups”.
There is no mention of Hamas in the entire document.
Directly underneath the board and the chairman will be several bodies and structures – none of which appear to be directly Palestinian-run – including an investment and economic development authority and an “executive secretariat”.
The latter will coordinate daily operations, including digital creating systems to identify Palestinians in Gaza and “digital platforms for licensing and permits”.
Below that layer are several officials overseeing humanitarian work, reconstruction, legislative and legal issues, and security, as well as a coordinator with the Palestinian Authority (PA).
It is below this, at the very bottom of the chart, where we see named Palestinian involvement: the “Palestinian Executive Authority”.
Palestinian Executive Authority, with little authority
Despite the name, the Palestinian Executive Authority, at the bottom of the hierarchy, has little to no independent authority.
It is separate from the PA, which administers parts of the occupied West Bank.
It would be made up of technocratic ministries that administer health, education, water supply and energy, labour market policies, housing, local criminal justice and welfare, among a few other policy areas.
It would be headed up by a “Palestinian Chief Executive Officer”, appointed by the international board.
It’s notable that the language used for all roles throughout the document, like board, chairman and CEO, reflects a business structure rather than a country or territory.
The Palestinian CEO will lead the process of identifying “directors” (not ministers) to head up the various departments like health, education, infrastructure and planning.
The directors will need to “meet standards of technical competence, integrity, and neutrality”.
The international board of billionaires and businesspeople will have the final say on appointments “to safeguard institutional legitimacy and independence”.
“All department heads are subject to performance review and can be dismissed or replaced in accordance with transitional governance procedures,” the document notes.
An Israeli source told Haaretz that the Palestinian Executive Authority would be completely subordinate to the board and have no independent authority.
As such, it would be far weaker than the technocratic administration set out in a joint Arab plan led by Egypt earlier this year.
Below the Palestinian Executive Authority are a number of municipal roles related to the running of local public services and utilities.
“All mayors and senior municipal administrators are nominated by the Palestinian Executive Authority and formally appointed by the GITA International Board,” the plan states.
Once again, it is also spelled out that any Palestinian appointees to such roles “must meet strict standards of political neutrality”.
It is not spelled out whether the likes of Aryeh Lightstone, the pro-Israel former adviser named in the document as a potential board member, is considered “politically neutral”.
International law
There are various judicial and legal arms to the authority, too.
That includes a legislative and legal supervisor who, among other things, would ensure that the transitional authority was operating in a manner “consistent with international law”.
Given how closely this authority states that it will work with Israel, which has been breaching international law in the West Bank and Gaza for over seven decades, it will have its work cut out.
There will also be a “judicial board” to oversee due process, legal compliance and justice sector reforms.
The board will be “chaired by a reputable Arab jurist, preferably Palestinian”.
Interestingly, one of its roles will include legally protecting the “right to return” for any Palestinian in Gaza who decides to voluntarily leave their home.
“GITA does not facilitate or endorse population relocation but ensures that all voluntary movement is conducted in accordance with international law and rights protections,” the plan states.
Palestinians will likely be sceptical of any such promises, particularly from an authority that will have Israeli backing.
During the Nakba in 1948, when 750,000 Palestinians were forced from their homes in what is now Israel, many thought they would be gone for just days. Over 77 years later, they still have not been allowed to return.
The draft plan mentions that Gita will work “in close consultation” with the PA, with a view to eventually handing management over to it.
It doesn’t set out a timetable for when this will happen.
One Ummah. One platform. One mission.
Your support keeps it alive.
Click here to Donate & Fund your Islamic Independent Platform
Source: MEE








